Thurrock
Council
Finance Recruitment Campaign
Finance Recruitment Campaign
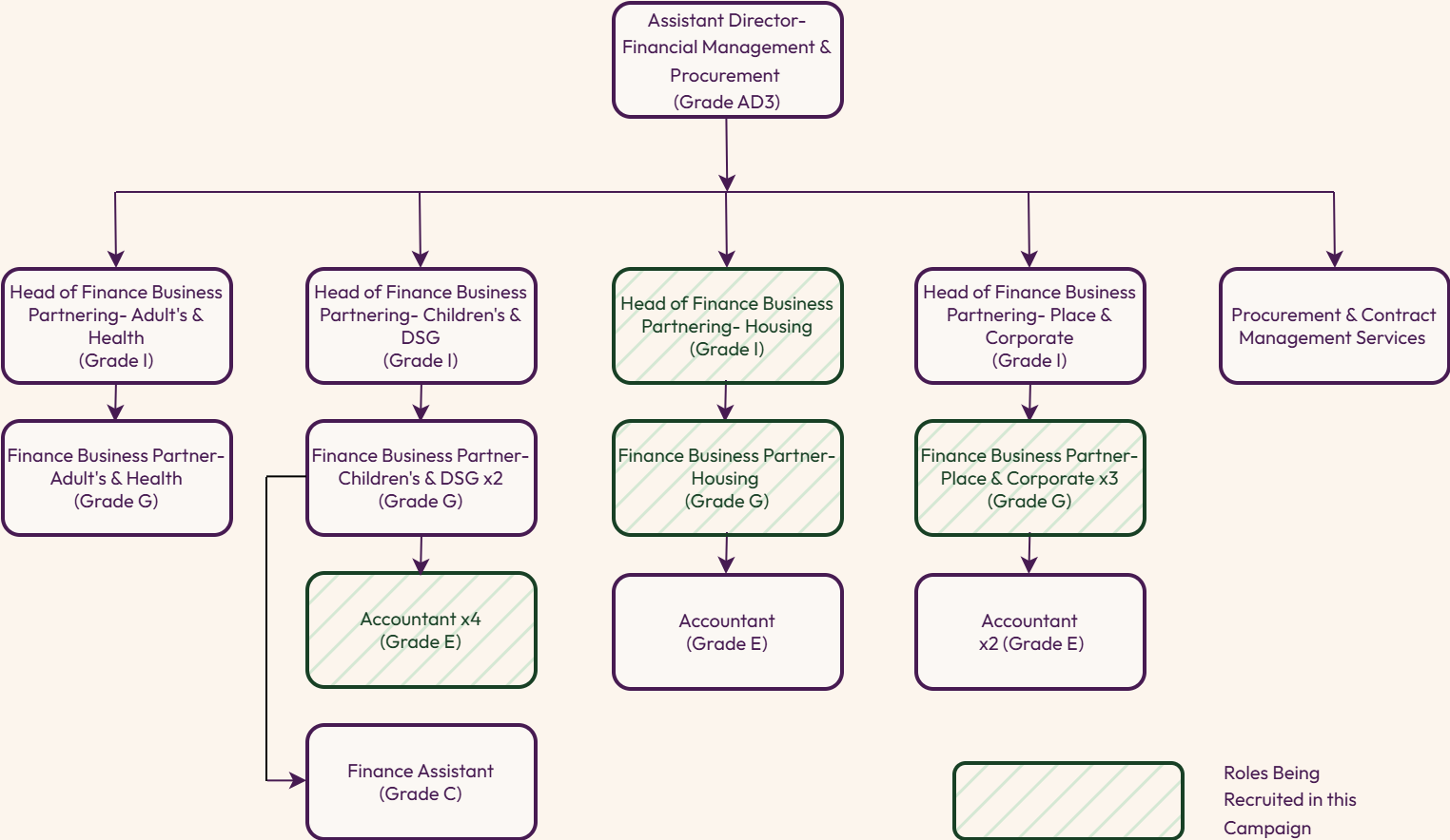
Thurrock Council is recruiting for several key finance roles as part of an ambitious and successful transformation programme. We’re seeking driven finance professionals who are motivated by the opportunity to make a real, positive difference for our local community. Please explore this site to learn more about the roles available and how to apply.

Welcome to Thurrock, where close communities look after each other, where our unique geography and history have shaped the way we live our lives and the work we do.
Thurrock is a place of deep historical significance and strategic economic importance. Situated on the River Thames and close to London, it has long served as a gateway for trade, industry, and logistics. Its three international ports – Purfleet, Tilbury, and London Gateway – anchor a thriving industrial base that contributes substantially to the UK economy.
Thurrock Council is a small unitary council serving a growing and increasingly diverse population of 175,900 residents. The council faces many of the same challenges and opportunities as the rest of local government, but with the added complexity of Government intervention. The financial issues of Thurrock’s recent past are well known, and the council is on a journey to recover, and rebuild trust with our communities.
Balancing the books is an increasing challenge for councils across the country, but strong, transparent financial planning, budgeting and controls are even more important for a council like Thurrock. Our residents, our elected members and our commissioners all rightly keep us under close scrutiny, and our commitment to financial recovery is shared by the whole council. Working at Thurrock Council brings challenges but it also offers the opportunity for you to be a part of a story of improvement. We have already made great strides forward, and the most recent report from Commissioners recognised the improvements in the council’s budget management, and also in financial monitoring and transparency in reporting.
But more than that, we aren’t just focused on fixing the problems of the past – we are fully focused on the future. Our transformation roadmap sets out our ambitions to use insight, innovation and technology so that we are in the strongest position possible to transition into a bigger council through local government reorganisation.
It couldn’t be a more exciting time to join Thurrock Council. We look forward to welcoming you to our team.
Dawn Calvert, CFO.
Click the image to enlarge.
Benefits:
For more information on Thurrock Council's benefits, please visit: https://www.thurrock.gov.uk/working-for-council/employment-benefits
Culture and Creativity in Thurrock:
Culture and creativity are central to Thurrock’s identity, communities and sense of belonging. Thurrock is home to nationally significant cultural organisations, a growing creative workforce and an active, committed community and voluntary sector. Established artists sit alongside emerging talent, working with and for diverse audiences across our towns, villages and neighbourhoods.
As part of the Thames Estuary Production Corridor, Thurrock plays a strategic role in the UK’s Creative and Cultural Industries, generating skilled jobs, attracting investment and contributing to national productivity.
Thurrock is shaped by a powerful mix of heritage, industry, landscape and people. Our story is one of trade, migration and making - a global narrative that continues to define who we are and who we can become.
Culture has a vital role to play in rebuilding trust, strengthening pride in place and improving quality of life. It supports wellbeing, learning and social connection, creates routes into employment and skills, and gives people the opportunity to express their identity and voice. Culture in Thurrock is not an add-on; it is a catalyst for inclusive growth, healthier communities and a stronger sense of belonging.
Local Government Reorganisation is a government-led programme to simplify council structures by replacing the current two-tier system with a smaller number of unitary authorities. Thurrock Council submitted its preferred proposal in September 2025 and responded to the Government’s public consultation, which closed on 11 January 2026. The Government is now considering all responses and is expected to confirm next steps in March 2026.
For more information, please visit: https://www.thurrock.gov.uk/improvement/4-lgr-local-government-reorganisation
In order to apply for one of the positions advertised here, please follow the process below:
Should you wish to discuss any opportunity further, please don't hesitate to contact our consultant:
Tim Salmon, Director of Permanent Recruitment